ページの先頭です。 メニューを飛ばして本文へ

本文

令和7年播麦類作柄判定試験結果(第5回)

印刷ページの表示 ページ番号:0001001698 更新日:2026年3月25日更新
7mugirui-5-1
7mugirui-5-2
7mugirui-5-3
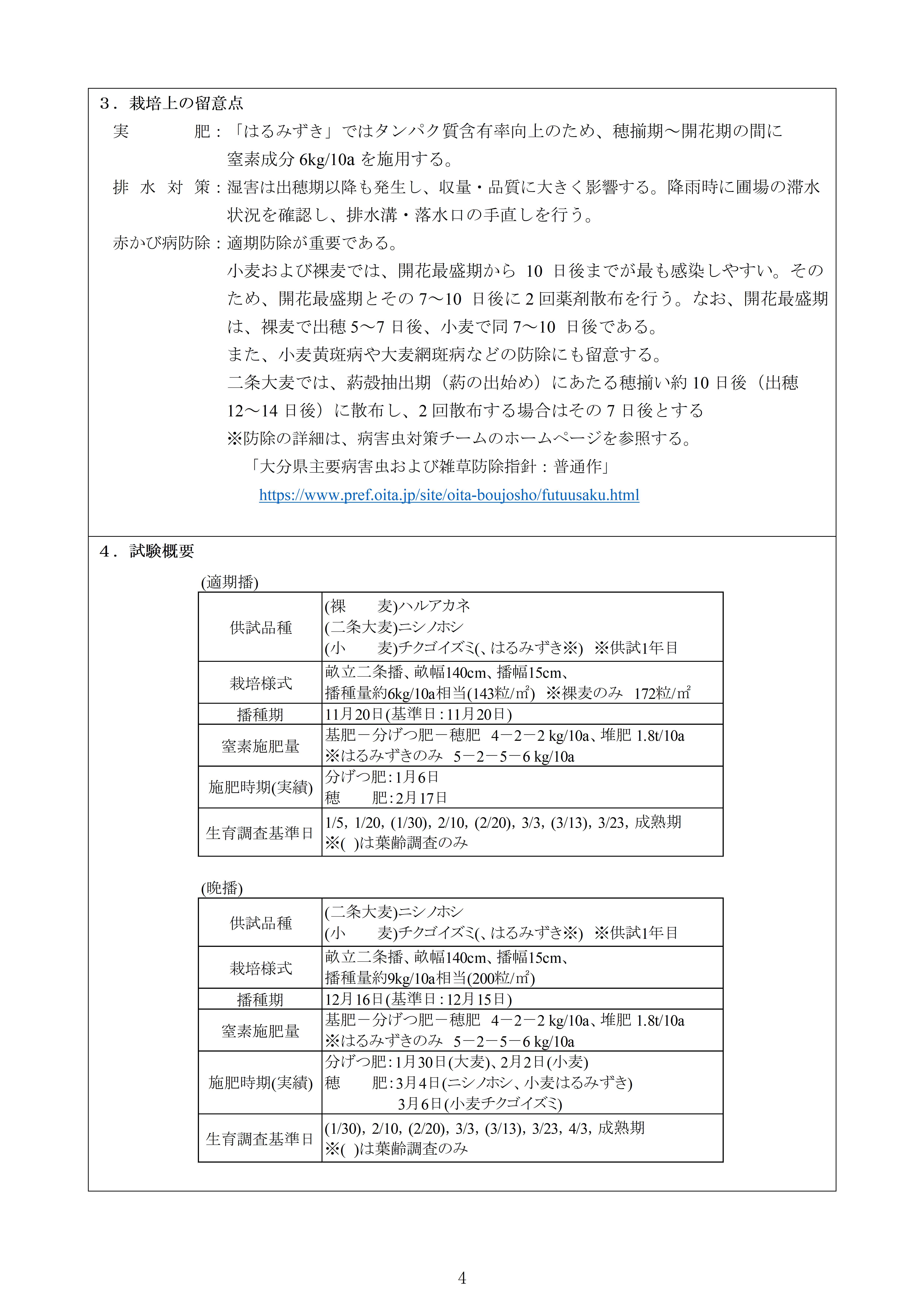
7mugirui-5-4

Adobe Reader

PDF形式のファイルをご覧いただく場合には、Adobe社が提供するAdobe Readerが必要です。
Adobe Readerをお持ちでない方は、バナーのリンク先からダウンロードしてください。(無料)